MADONNA,
Редуктор на вводе - требование УК и здравого смысла, ибо в стояке давление 10 атм, для бытовых нужд 3 хватает.
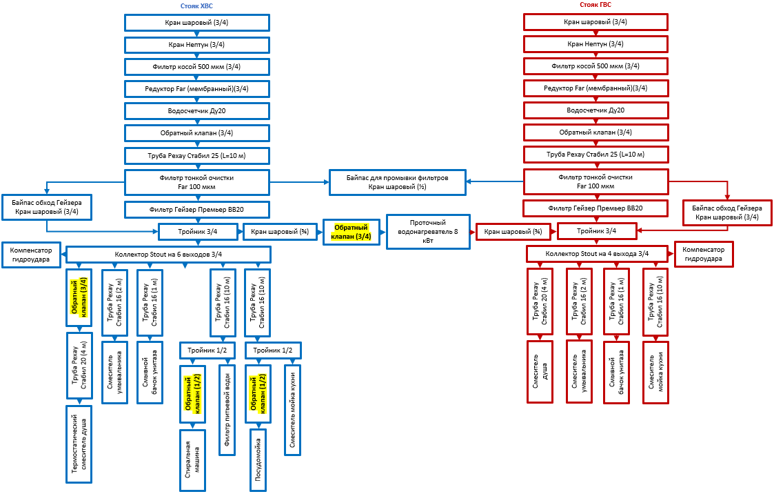
Обратный клапан на вводе посл...
Добрый день)
Накидал схему водоснабжения в квартире. Возник вопрос где необходимо ставить обратные клапаны?
Планирую их поставить:
Сразу после счётчи...
Всем привет!
Как лучше поступить при соединении 8 жил ввгнг 2.5 кв. мм?
1) гильза ГЛМ-20 в одной коробке
2) Разводить гильзами ГМЛ-16 в нескольких кор...