Prok12
Prok12
Резидент

Регистрация: 29.10.2005

Санкт-Петербург

Сообщений: 6260

11.03.2013 в 17:13:05

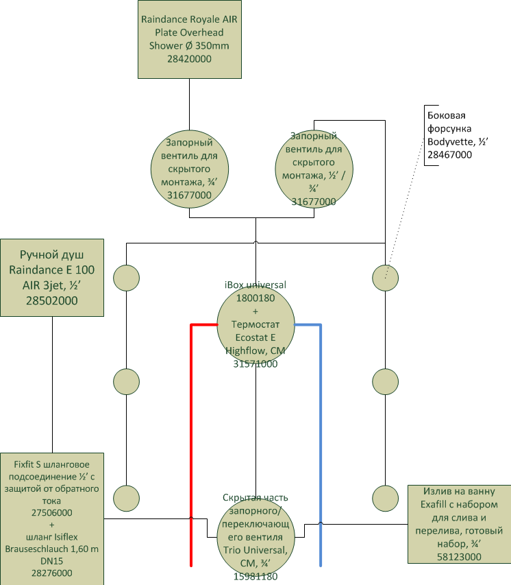
Возможно, нижний вентиль 31677000 не нужен: для излива на ванну и ручной душ достаточно переключателя Trio-Stop. Будет не так громоздко, и проще управлять. Останется 4 скрытых элемента: 2 вентиля 3/4" сверху (верхний душ, форсунки), под ними - термостат HighFlow в i-Box, а снизу - только переключатель Trio/Stop (излив на ванну-ручной душ-стоп). Ручной душ я всегда включаю на максиму; у него всяко небольшой расход. Вод излив на ванну - дело вкуса: Trio|stop не порегулируешь. Кстати, есть дизайнерские решения, где для 4 потребителей тупо ставят 4 вентиля: красиво и всё понятно.

0
DmitryM
DmitryM
Местный

Регистрация: 11.12.2007

Москва

Сообщений: 591

11.03.2013 в 17:32:46

Спасибо.

0
DmitryM
DmitryM
Местный

Регистрация: 11.12.2007

Москва

Сообщений: 591

14.03.2013 в 16:16:42

На всякий случай позвонил в Хансгрое, чтобы сказали может ли Трио регулировать давление. Как ни странно, быстро ответили. Вот дословный ответ:

Запорно переключающий вентиль Trio имеет функцию регулировки напора, при повороте рукоятки из одного положения в другое происходит регулировка напора, сначала на уменьшение одного потом на увеличение другого потребителя, дополнительный запорный вентиль не требуется.

Prok12, был абсолютно прав. Так что финальная схема выглядит так:

Может кому-нибудь кроме меня пригодится.

0
Вложение
DmitryM
DmitryM
Местный

Регистрация: 11.12.2007

Москва

Сообщений: 591

14.03.2013 в 16:21:51

Prok12 написал : Солидная вещь (одна тарелка под 1000евро тянет). Я тоже такую из Германии по почте получил.

Тоже хочу заказать в Германии - разница в цене ок 25% (это при включает в немецкие цены 60 тыс на доставку. Цифра с потолка, чтобы с гарантией уложиться. Дкмаю в реальности доставка будет намного дешевле. Просто придется доставлять несколькими посылками, чтобы избежать таможенных платежей). А как дела с гарантией при покупке в Германии?

0
Prok12
Prok12
Резидент

Регистрация: 29.10.2005

Санкт-Петербург

Сообщений: 6260

14.03.2013 в 18:00:45

DmitryM написал : А как дела с гарантией при покупке в Германии?

Не знаю... У меня пока всё нормально доходило (примерно 5-6 посылок из разных фирм) и не ломалось (тьфу*3). Последнюю с электронной кнопкой для инсталяции Geberit - Sigma80 получил 2 дня назад. Как и где заказывать - отписался в соседней ветке: "Где покупать сантехнику в Питере?" Заказывал здесь: http://www.armaturendiscounter.de/ReigaGbR2-p1168h1294s1295-Hansgrohe-Raindance-.html От этой цены дадут ещё скидку 19% - уберут немецкий аналог НДС - VAT.

Сейчас покрутил переключатель Quattro - тоже в принципе грубо, но излив на ванну регулирует. Я просто этим не пользуюсь.

0
DmitryM
DmitryM
Местный

Регистрация: 11.12.2007

Москва

Сообщений: 591

14.03.2013 в 18:34:52

От цен этого магазина (за минусом 19% НДС) и считал. Если не учитывать заложенную мной доставку в размере 60 тыс. То получается разница в цене почти в 2 раза.

Ксттати, на сколько я помню в месяц из-за рубежа можно получить посылок на сумму не более 1000 евро и общим весом неболее 31 кг, это все еще действует? Т.е. доставку придется дробить? Как магазин на это смотрит?

0
Prok12
Prok12
Резидент

Регистрация: 29.10.2005

Санкт-Петербург

Сообщений: 6260

14.03.2013 в 23:16:58

Да, я дроблю доставку. Сам на таможенный сбор не попадал, но прецеденты были у тех кто доставлял DHL. Чтобы 2 раза в месяц доставлять - один раз на себя оформляю, второй - на жену.

0
DmitryM
DmitryM
Местный

Регистрация: 11.12.2007

Москва

Сообщений: 591

15.03.2013 в 00:32:47

спасибо.

0
Greshnov
Greshnov
Местный

Регистрация: 23.04.2006

Москва

Сообщений: 696

25.03.2013 в 17:16:15

DmitryM, Смотрим видео Для DmitryM, от Грешнова.

0
Вложение
DmitryM
DmitryM
Местный

Регистрация: 11.12.2007

Москва

Сообщений: 591

25.03.2013 в 18:19:14

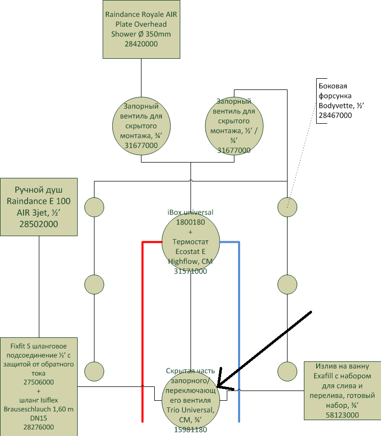
Николай!!!!! Просте МЕГА спасибо. Даже не знаю как выразить свою благодарность таким наглядным ответом. Будем ставить еще один запорный вентиль, как бы этого не хотелось.

0
DmitryM
DmitryM
Местный

Регистрация: 11.12.2007

Москва

Сообщений: 591

25.03.2013 в 18:25:32

Насчет трубного прерывателя потока. Только что разговаривал с представителем Villeroy&Bosch, т.к. у них нашел такой прерыватель. Ответ ьыл, что этот прерыватель представляет собой обычный обратный клапан, т.е. предназначен для предоствращения попадания воды из ванны в водопровод. ОДнако поиск по англоязычным сайтам и комментарии от Y&T, в теме Ванна Jacuzzi Sharp и слив/перелив/налив Hansgrohe Exafill S говорит что задача прерывателя не пустить бактерии в водопровод. Описание защитной комбинации, подталкивает к тому, что это все таки обратный клапан. Думаю на всякий случай поставить на водорозетку на Exafill обратный клапан, чтобы перестраховаться.

0

Авторизуйтесь или зарегистрируйтесь, чтобы оставить комментарий.

Присоединяйтесь к самому крупному DIY сообществу