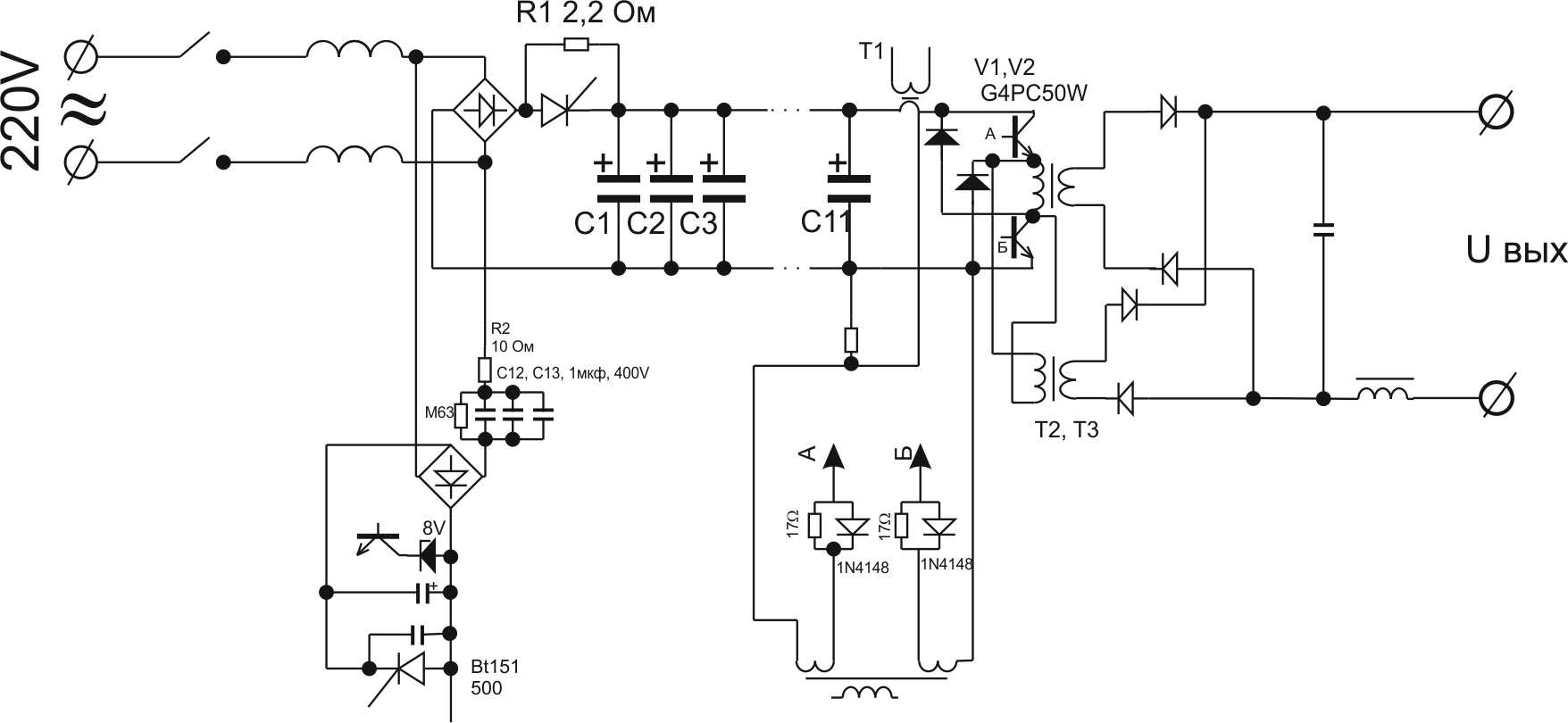
Sniper@, Наверное, да. Поскольку я уже разобрался, что со 2-го транса идет управление на затворы ключей. Сейчас эту часть пытаюсь прорисовать. Интересно, на чем-же генератор импульсов сделан? Сейчас схема выглядит так:

10.10.2017 в 19:16:04
Sniper@, Наверное, да. Поскольку я уже разобрался, что со 2-го транса идет управление на затворы ключей. Сейчас эту часть пытаюсь прорисовать. Интересно, на чем-же генератор импульсов сделан? Сейчас схема выглядит так:

10.10.2017 в 19:27:45
leon_8991oko Рисуете чрезвычайно коряво. Очень многое упускаете. В первый раз это был диод, сейчас это отсутствующий резистор по цепи затвора, а присутствующий резистор не на той ноге ТГР. Проще будет взять готовую схему любого "косого" моста и приспособить, с некоторыми изменениями, под свой конструктив. Поверьте, так проще.
А вообще такие типа аппараты в ремонт не нужно брать. Категорически. Даже отремонтировав его, вы еще не представляете на какой гемор себя подсадили по гарантии. А по другому, без гарантии, это не ремонт. А так - баловство и любопытство. Не более. P.S. Основной генератор (ШИМ) у вас будет UC3845. (DIP8).
10.10.2017 в 19:41:00
leon_8991oko, У вашего аппарата ЧИМ управление ,аналог НЕОНа. На платках вроде операционники АD812 и дежурки там,похоже нет-обычные линейные стабилизаторы,запитанные от сети через конденсаторы плёночные.
10.10.2017 в 19:43:41
Вы конечно правы. Рисую я действительно коряво. Опыт у меня минимальный. Ремонтировать я взялся действительно из любопытства. Это не денежный вариант. Чисто так, по соседски. Я ему год назад починил САИ200, он и на этот раз ко мне пришел со словами: может что сможешь? Все равно выбрасывать. Никто не берется. Вы уж извините, я занимаю Ваше время и усилия. Мне -то польза, а Вам дополнительные хлопоты :(
10.10.2017 в 19:46:56
Да какие тут хлопоты. Взялись то вы. Просто вам помощи будет мало на форуме. Вот Валерий говорит про НЕОН, вот и возьмите его схему за основу. Если че - поищу у себя.
10.10.2017 в 19:49:41
YORYC, Да, операционник и компаратор присутствуют, больше никаких микросхем не наблюдается. Если дежурки нет то каковы функции второго трансформатора?
10.10.2017 в 19:53:41
s237, Спасибо большое! Извините, но вроде как резисторы с диодами в затворах ключей я изобразил. С резистором от ТГР-а еще раз проверю. А схему НЕОН-а, конечно посмотрю, спасибо.
10.10.2017 в 19:58:42
leon_8991oko Я имел в виду, что пропустили резистор от затвора ключа в землю на одном из плеч. На втором плече нарисовали, но не с того вывода обмотки ТГР. НЕОН вам здесь не сильно поможет. Вот то, что найдете в сети по НЕОНУ:
А сейчас самое время перечислить набор микросхем в БУ. Может придется немножко поковырять от лака. Вот после этого и схемку подобную возможно подберем, да и то приблизительно, но откорректировать ее будет проще, чем рисовать с нуля с ошибками.
10.10.2017 в 20:08:08
Вот такой набор: 1)LM311P; 2) TL061CN; 3) 4N35
10.10.2017 в 20:09:10
Это не все.... Ни одна перечисленная вами микросхема не есть ШИМ, или ЧИМ. Можно конечно и обычный операционник заставить работать и в том режиме, и в том. Но уж так издеваться над конструкторской мыслью я бы не стал.
10.10.2017 в 20:11:06
Короче: Компаратор, Дифференциальный усилитель и оптопара.
Авторизуйтесь или зарегистрируйтесь, чтобы оставить комментарий.
Присоединяйтесь к самому крупному DIY сообществу