Составил схему щитка для 2-комнатной квартиры в новостройке, предварительно изучив мануалы и перекопав интернет. Система TN-C-S. Одна фаза.
Прошу оценить жизнеспособность такого щитка и указать на подводные камни.
Примерный расчёт потребителей

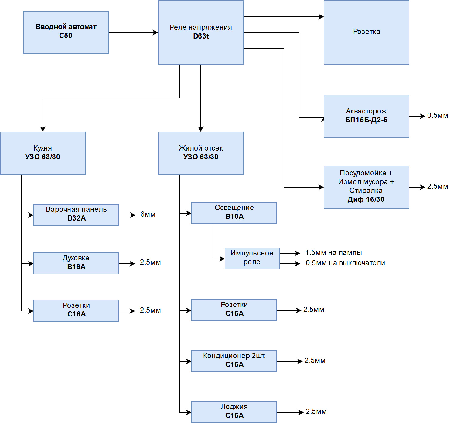
Структурная схема:

Схема компоновки в щитке:

Монтажная схема (серым пунктиром выделена разбивка на модули):

Здесь сразу видно два узких места
- Диф. на 16А для [стиралка + посудомойка] (4500-5000 Вт)
- Автомат на 16А для кухонных розеток (до 5000 Вт)
Но если учесть, что наибольшее потребление стиралки/посудомойки приходится только на время нагревания воды (10-15 минут), то даже при одновременной работе мощность потребления будет значительно меньше (моторы потребляют 500-700 Вт).
Теперь к автомату. В среднем автомат выдерживает в течение часа перегруз в 13% от номинала.
Получается 16А х 230В х 1,13 = 4158 Всё это дело на кабель 3х2.5мм, который выдерживает мощность до 6кВт. Т.е. автомат защитит кабель и выбьет только если одновременно начнётся цикл разогрева у стиралки и посудомойки + включен измельчитель, что маловероятно.
Аналогичный расчёт для кухонных розеток. Поправьте, если я где-то не прав в рассуждениях.
Сам щит — Hager Volta 2x12 Он позволяет расширить каждую DIN-рейку на 2 модуля (один слева, один справа). В моём случае верхняя рейка на 13 модулей, а нижняя на 12.5 (розетка занимает 2.5 модуля).
Буду признателен советам, адекватной критике, проклятьям...