subesq
subesq
Новичок

Регистрация: 25.12.2018

Екатеринбург

Сообщений: 7

25.12.2018 в 16:46:29

Здравствуйте! Имеется машинка для фольгирования (по сути это ламинатор) версии для американского рынка на 110в (существуют версии и для европейского рынка на 220в). К сожалению моих навыков хватает лишь на пайку и замену элементов. Подскажите, возможна ли переделка машинки под 220в. Полагаю одной заменой моторчика под 220, не обойтись.

Покупать понижающий трансформатор слишком накладно будет, так как в спецификации указанна мощность в 1100 ватт. SPECIFICATIONS Electric Current: 10A Voltage: 100~120VA Power: 1100W Frequency: 60 Input: 120V/60HZ (no output) Max temperature: 160° C

0
shuryaev покинул форум.
shuryaev покинул форум.
Местный

Регистрация: 03.03.2012

Междуреченск

Сообщений: 954

25.12.2018 в 17:53:57

subesq, Там почти вся мощность идёт на нагреватель. Его за питать через диод. Остальное через любой трансформатор, имеющий двух секционную намотку, типа от старых черно-белых ТВ. Только есть маленькие, например от ВЕГИ -12, двухкасетника, в своё время насобирал их, златоухие постоянно просят, для виниловых вертушкек, из пендостана. Трансформатор, подключают штатно, а половину от сетевого, снимают со средней точки, то есть перемычки между половинками сетевой, и любым проводом к розетке. судя по фото ватт 15-20 вполне хватит.

0

Покинул форум.

subesq
subesq
Новичок

Регистрация: 25.12.2018

Екатеринбург

Сообщений: 7

25.12.2018 в 19:16:52

shuryaev, Спасибо большое за совет! Не подскажите ещё какой именно диод можно поставить?

0
shuryaev покинул форум.
shuryaev покинул форум.
Местный

Регистрация: 03.03.2012

Междуреченск

Сообщений: 954

25.12.2018 в 19:20:20

subesq написал: shuryaev, Спасибо большое за совет! Не подскажите ещё какой именно диод можно поставить?

subesq, На вольт 600-800, Ампер на 10, с запасом, и на радиатор, небольшой, если по долгу работать будет.

0

Покинул форум.

Allegro
Allegro
Местный

Регистрация: 25.08.2017

Астрахань

Сообщений: 414

25.12.2018 в 19:29:00

Там два нагревателя, каждый управляется микросхемой, через элемент на радиаторе. На плате видно два радиатора (прочитайте маркировку, наверное тиристор).

0
shuryaev покинул форум.
shuryaev покинул форум.
Местный

Регистрация: 03.03.2012

Междуреченск

Сообщений: 954

25.12.2018 в 19:58:59

Allegro, я вот не курсе, как будет работать тиристор с таким выпрямлением, если там симметричный.
Схема есть на этот сепаратор?

0

Покинул форум.

subesq
subesq
Новичок

Регистрация: 25.12.2018

Екатеринбург

Сообщений: 7

25.12.2018 в 20:02:14

Allegro написал: Там два нагревателя, каждый управляется микросхемой, через элемент на радиаторе. На плате видно два радиатора (прочитайте маркировку, наверное тиристор).

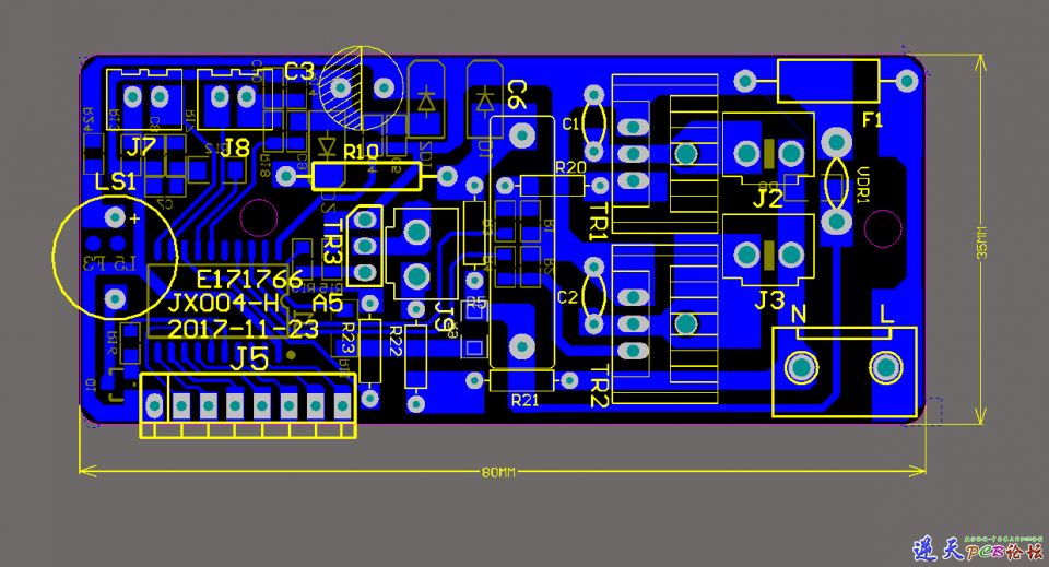
Allegro, Да, верно. 2 нагревателя. искал в инете схемы, но не нашёл. Аппарат называется Minc Foil Application Machine

0
Allegro
Allegro
Местный

Регистрация: 25.08.2017

Астрахань

Сообщений: 414

25.12.2018 в 20:03:39

Есть только печатка:

0
subesq
subesq
Новичок

Регистрация: 25.12.2018

Екатеринбург

Сообщений: 7

25.12.2018 в 20:20:41

Всё же если попробовать метод с перемычкой? В теории ничего не должно же сгореть?

0
Т-34
Т-34
Резидент

Регистрация: 20.01.2013

Москва

Сообщений: 1143

26.12.2018 в 23:14:07

shuryaev написал: subesq, Там почти вся мощность идёт на нагреватель. Его за питать через диод. Остальное через любой трансформатор, имеющий двух секционную намотку, типа от старых черно-белых ТВ. Только есть маленькие, например от ВЕГИ -12, двухкасетника, в своё время насобирал их, златоухие постоянно просят, для виниловых вертушкек, из пендостана. Трансформатор, подключают штатно, а половину от сетевого, снимают со средней точки, то есть перемычки между половинками сетевой, и любым проводом к розетке. судя по фото ватт 15-20 вполне хватит.

shuryaev, это для любого древнего трансформатора подходит совет? А если нету отвода от середины? Покажите сегодня мне (хотя бы издалека) транс от черно-белых советских телевизоров - рупь дам, не пожалею! У меня тоже есть древняя 70х годов бытовая машинка на 110 американских вольт, никакой по тем временам особой электроники там нету, как бы ее заставить работать от наших советских 220? Просто тупо искать старый железный транс 220/110? с примерной мощностью по потреблению на табличке? Уж ватты-то американские одинаковые с нашими? Если не найду, тупо мотать на железе?

0
Т-34
Т-34
Резидент

Регистрация: 20.01.2013

Москва

Сообщений: 1143

31.12.2018 в 14:59:05

shuryaev написал: subesq, Трансформатор, подключают штатно, а половину от сетевого, снимают со средней точки, то есть перемычки между половинками сетевой, и любым проводом к розетке.

shuryaev,

Вы имеете в виду, что у старых железных трансов сетевая обмотка всегда состояла из 2х половин, чтоб фишкой переключать входное напряжение 220/110 ? И если воткнуть 220 полной обмотки, на серединном отводе будет 110 ? Их и использовать для американцев? Я правильно понял?

0

Авторизуйтесь или зарегистрируйтесь, чтобы оставить комментарий.

Присоединяйтесь к самому крупному DIY сообществу