Необходимо сделать визуальную индикацию включения компрессора морозильной и компрессора холодильной камеры в отдельности.
Третья попытка оформить тему. Не люблю делать несколько раз одно и тоже. У форума однозначно проблемы.
29.01.2026 в 07:57:03
Необходимо сделать визуальную индикацию включения компрессора морозильной и компрессора холодильной камеры в отдельности.
Третья попытка оформить тему. Не люблю делать несколько раз одно и тоже. У форума однозначно проблемы.
29.01.2026 в 08:00:33
Есть описание в интернете (без ссылок), где автор использовал rgb светодиоды в штатные места взамен неонок выполняющих другую функцию панели индикации холодильника.
У меня уже приобретены неонки, которые я хочу встроить в панель индикации и сделать для них микроотверстия.
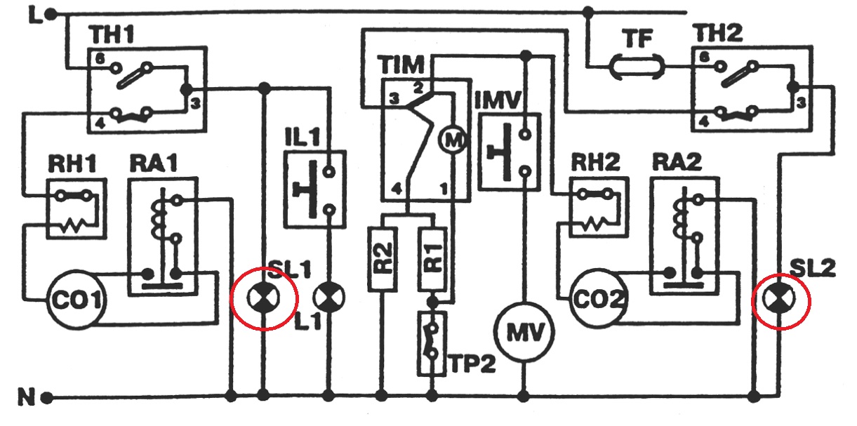
Вот схема моего холодильника Атлант:
Вопросы по поводу дополнительных диодов нужны где в цепи будут? В общем принимаются обсуждения по этой теме.
29.01.2026 в 08:05:23



29.01.2026 в 08:21:51
Из-за чего сомнения возникли мои о вмешательстве в схему. Я прочел так называемый патент RU27874U1. Там написано что в одной из схем холодильников Атлант при использовании индикации были какие-то проблемы пока не поставили дополнительные диоды:

29.01.2026 в 09:51:55
sMenT написал 29.01.2026 в 08:21
Из-за чего сомнения возникли мои о вмешательстве в схему. Я прочел так называемый патент RU27874U1. .....
Без доп диодов VD1,2,3 светодиод будет питаться переменкой. В первой схеме он уже есть (КД521), только включен иначе - встречно параллельно светодиоду.
29.01.2026 в 10:25:58
Расскажите, а для чего нужно следить за каждым действием техники? Задача холодильника - просто держать температуру. И чем меньше думаешь про него, тем лучше. А если в нем что-то барахлит, то не индикаторы навешивать надо, а сломанный узел чинить.
Я вот одно время переживал, что в современных компьютерах пропал индикатор работы HDD. А сейчас SSD (не слышно) и корпус, мало того, что без индикатора, так еще и под столом. И я понял, для работы мне он абсолютно не нужен.
29.01.2026 в 11:01:03
калямба написал 29.01.2026 в 09:51
Без доп диодов VD1,2,3 светодиод будет питаться переменкой. В первой схеме он уже есть (КД521), .....
У меня же неонки, а не светодиоды будут.
Мишутк написал 29.01.2026 в 10:25
Расскажите, а для чего нужно следить за каждым действием техники? Задача холодильника - просто держать температуру.
Очень часто бывает включается, мне необходимо знать, это один или же попеременно оба компрессора в работе. Пережил две серьезных модернизации в контурах.
29.01.2026 в 11:07:53
Мой вопрос такой: могу ли я припаять к выходам с терморегулятора свои неонки, чтобы не нарушить работу пусть небольшой и примитивной платы управления?
29.01.2026 в 11:16:01
sMenT, у вас каша какая-то из просто лед диодов, защитных диодов, RGB диодов и неонок.
Чего хотите - то? Опишите словами - какая лампа о чем сигналит?
29.01.2026 в 11:46:30
sMenT написал 29.01.2026 в 11:07
могу ли я припаять к выходам с терморегулятора свои неонки, чтобы не нарушить работу
Да, по штатной схеме так и есть
29.01.2026 в 11:46:43
sMenT написал 29.01.2026 в 11:01
мне необходимо знать, это один или же попеременно оба компрессора в работе
Это дальше какие действия влечет? Вот вы слышите звук работы и видите какие компрессоры работают. Пришли ставить чайник - видите оба. Закипел, пришли заваривать - видите первый. Ушли, чай заварился, пришли пить чай - видите работу второго. Что в ваших действиях эта индикация вызывает?
Наверное важно выдерживание температуры? Ставите датчики температуры в камеры, и выводите сигнализацию, что температура превышена.
У меня холодильник вентилятор включает, заслонкой вертит, размораживание периодически делает. Когда он исправен, мне вообще по барабану, что он там себе сейчас выполняет. Я просто доверяю технике, что где надо всегда будет нужная температура. Вот когда он болел, у меня чуть ли не три термометра висели снаружи датчиками сунутыми внутрь. А потом это все не нужно.
Авторизуйтесь или зарегистрируйтесь, чтобы оставить комментарий.
Присоединяйтесь к самому крупному DIY сообществу