BECHA
BECHA
Резидент

Регистрация: 23.05.2007

Москва

Сообщений: 2590

31.01.2010 в 20:10:03

парни, проснитесь, все уже сделано. нужно спаять маленькую платку из десятка деталей и взять маленькую катушечку зажигания от бензопилы. Если нужно на два цилиндра - катушку брать двухискровую от 406 мотора например. Направление вращения тоже роли не играет.

0
Lysenko
Lysenko
Местный

Регистрация: 29.04.2009

Харьков

Сообщений: 934

01.02.2010 в 11:05:50

2BECHA
Покажите схему которую можно заказать на радио рынке (сделать),с подробной инструкцией для чайников,что и куда подключать!Зарание благодарен!

1
BECHA
BECHA
Резидент

Регистрация: 23.05.2007

Москва

Сообщений: 2590

01.02.2010 в 11:45:25

2Lysenko
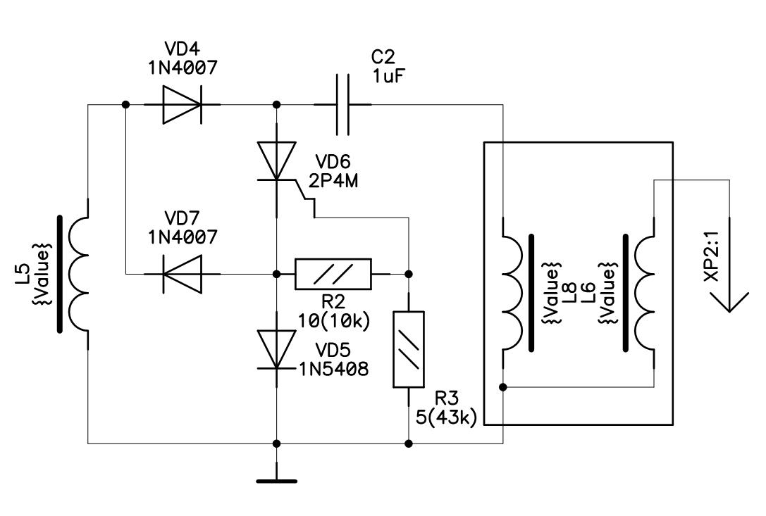
там в теме в первом сообщении схема с подписанными номиналами. могу выложить фотки монтажной платы. Кроме того идеально бы знать требуемую характеристику опережения зажигания и подогнать получаемую от бесконтактного магнето под нее.

PS кстати если есть оборванная катушка от магнето, то ее можно перемотать, намотав 2000-3000 витков провода и использовать более простую схему из семи деталей. Лично не пробовал, но уверен что заработает.

PS вот добавил фотку, слева платка с которой работает сейчас, справа платка с которой будет работать после перемотки (три диода, два резистора, тиристор и конденсатор - 7 деталей!).

1
Вложение
Alexcris
Alexcris
Резидент

Регистрация: 12.04.2007

Москва

Сообщений: 1232

07.02.2010 в 18:40:39

Так что, как я понял без аккумулятора это работать не будет? Просто у меня мотоблок МТЗ-012. Пока все работает, но мало ли что...

0
Lysenko
Lysenko
Местный

Регистрация: 29.04.2009

Харьков

Сообщений: 934

07.02.2010 в 18:52:44

2Alexcris Какой двигатель на мотоблоке?Если можеш выложи фото мотоблока.

0
BECHA
BECHA
Резидент

Регистрация: 23.05.2007

Москва

Сообщений: 2590

07.02.2010 в 23:06:35

Alexcris написал : Так что, как я понял без аккумулятора это работать не будет?

как и в штатном случае магнето не требует аккумулятора, так и здесь. просто отсутствие контактов позволяет избежать их регулировки и ухода момента зажигания из-за их износа. если схему залить в лак, то и воды практически боятся не будет. Катушка зажигания воды конечно боятся будет, но ее можно вынести прямо к свече.

0
Alexcris
Alexcris
Резидент

Регистрация: 12.04.2007

Москва

Сообщений: 1232

27.02.2010 в 13:49:56

2Lysenko
Мотор УД-25. Фото дома - постараюсь потом выложить.

2BECHA
Спасибо. Теперь понял. Значит аккумулятор не нужен. (просто пока на моем МТЗ все отлично работает, но на будущее может пригодится - новое магнето стоит больше 3000 р.)

0
yura_brt
yura_brt
Резидент

Регистрация: 24.05.2009

Белая Церковь

Сообщений: 1167

04.03.2010 в 20:06:27

BECHA написал : 2Lysenko
там в теме в первом сообщении схема с подписанными номиналами. могу выложить фотки монтажной платы. Кроме того идеально бы знать требуемую характеристику опережения зажигания и подогнать получаемую от бесконтактного магнето под нее.

PS кстати если есть оборванная катушка от магнето, то ее можно перемотать, намотав 2000-3000 витков провода и использовать более простую схему из семи деталей. Лично не пробовал, но уверен что заработает.

PS вот добавил фотку, слева платка с которой работает сейчас, справа платка с которой будет работать после перемотки (три диода, два резистора, тиристор и конденсатор - 7 деталей!).

где можно посмотреть схемку из 7 деталей ?

0
yura_brt
yura_brt
Резидент

Регистрация: 24.05.2009

Белая Церковь

Сообщений: 1167

21.03.2010 в 19:17:13

Внимание !!! при установке на очередной минитрактор зажыгания появились проблемы связаными с некачственными деталями в часности датчик Холла и каммутатора, неисключено что даные неисправности внесены самим передельщиком путем ПЛОХИХ контактов МАСС и желанием как можно быстрее получить результат, прежде чем запустить схемму перепроверьте контакты Массы и правельность подключения ,контакты всех соединений должны быть надежны даже при сильных вибрациях двигателя . Даная переделка собрана с качественных деталей и наличием хорошых масс работает сразу

0
BECHA
BECHA
Резидент

Регистрация: 23.05.2007

Москва

Сообщений: 2590

21.03.2010 в 20:22:52

yura_brt написал : где можно посмотреть схемку из 7 деталей ?

вот пожалуйста.

1
Вложение
yura_brt
yura_brt
Резидент

Регистрация: 24.05.2009

Белая Церковь

Сообщений: 1167

22.03.2010 в 22:27:40

возникло пару вопросов
1 как поведет себя блок при оборотах на ХХ когда напряжения на катушке будет минимальным ,если поднять напряжениее за счет намотки витков для нормальной работы на ХХ тогда на оборотах напряжение подымится в 2-3-4 раза что не есть хорошо для катушки когда вместо 10-18кВ появится в 2-3-4 раза выше
2 при включении катушки от Газель 406 ток достигает 5А и напряжении 12В что составляет 60 ват какая катушка способна выдать такую мощность в магнетто? ведь места для домотки в магнетто нет . и нужна искра сразу в 2 целиндра если она будет слабой то два воздушных зазора под давлением ей не преодалеть

0

Авторизуйтесь или зарегистрируйтесь, чтобы оставить комментарий.

Присоединяйтесь к самому крупному DIY сообществу