Neu написал 01.06.2025 в 01:23
по нормальному, у тебя фазные провода должны заводиться на трансформатор.
На какой? Тип? Марка? Мощность? Где должен быть установлен? Пример частного дома с такой реализацией?
01.06.2025 в 01:29:45
Neu написал 01.06.2025 в 01:23
по нормальному, у тебя фазные провода должны заводиться на трансформатор.
На какой? Тип? Марка? Мощность? Где должен быть установлен? Пример частного дома с такой реализацией?
Для форума беды начало - старуха Шапокляк скучала.
01.06.2025 в 01:35:51
Alekss написал 01.06.2025 в 01:29
На какой? Тип? Марка? Мощность? Где должен быть установлен? Пример частного дома с такой реализацией?
Это индивидуально и решается в рамках договорных отношений с РЭС и иными лицами, которые будут выполнять работу.
На сайте Россети Юг можно вычитать, что ПС - это нечто, включающее трансформаторы:
01.06.2025 в 01:42:04
Neu написал 01.06.2025 в 01:35
Это индивидуально и решается в рамках договорных отношений с РЭС.
Вам известны такие случаи? Пример частного дома с такой реализацией?
Для форума беды начало - старуха Шапокляк скучала.
01.06.2025 в 01:45:17
Neu написал 01.06.2025 в 01:35
На сайте Россети Юг можно вычитать, что ПС - это нечто, включающее трансформаторы:
По Вашей ссылке трансформатор 35 кВ и 16 МВт. Не много для частного дома?
Для форума беды начало - старуха Шапокляк скучала.
01.06.2025 в 09:42:57
Alekss написал 01.06.2025 в 01:45
По Вашей ссылке трансформатор 35 кВ и 16 МВт. Не много для частного дома?
Особенно, если учесть, что это транс 35/10 (подмигивающий смайлик)
01.06.2025 в 10:50:16
rdiamond написал 01.06.2025 в 00:14
я могу тоже самое показать с ноутом hp, с родной зарядкой, с тремя контактами. Тоже на корпус пробивает
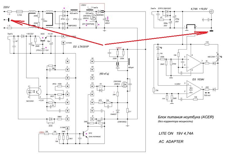
..."покурил" этот вопрос. Порядка 0,5мА ток по цепи ноут - земля (видео снял - попозже выложу) считается ощутимым - тем более на запястья. Избавиться от такого - вижу 2 способа. 1. Вскрывать БП - удалять помехозащитные кондеры. 2. Заземлить минусовой вывод БП (это можно и без разборки корпуса). Порывшись в схемах нашел единственный БП ноута правильный (с заземленным минусовым выводом) от Acer

01.06.2025 в 13:17:39
калямба написал 01.06.2025 в 10:50
..."покурил" этот вопрос. Порядка 0,5мА ток по цепи ноут - земля (видео снял - попозже выложу) .....
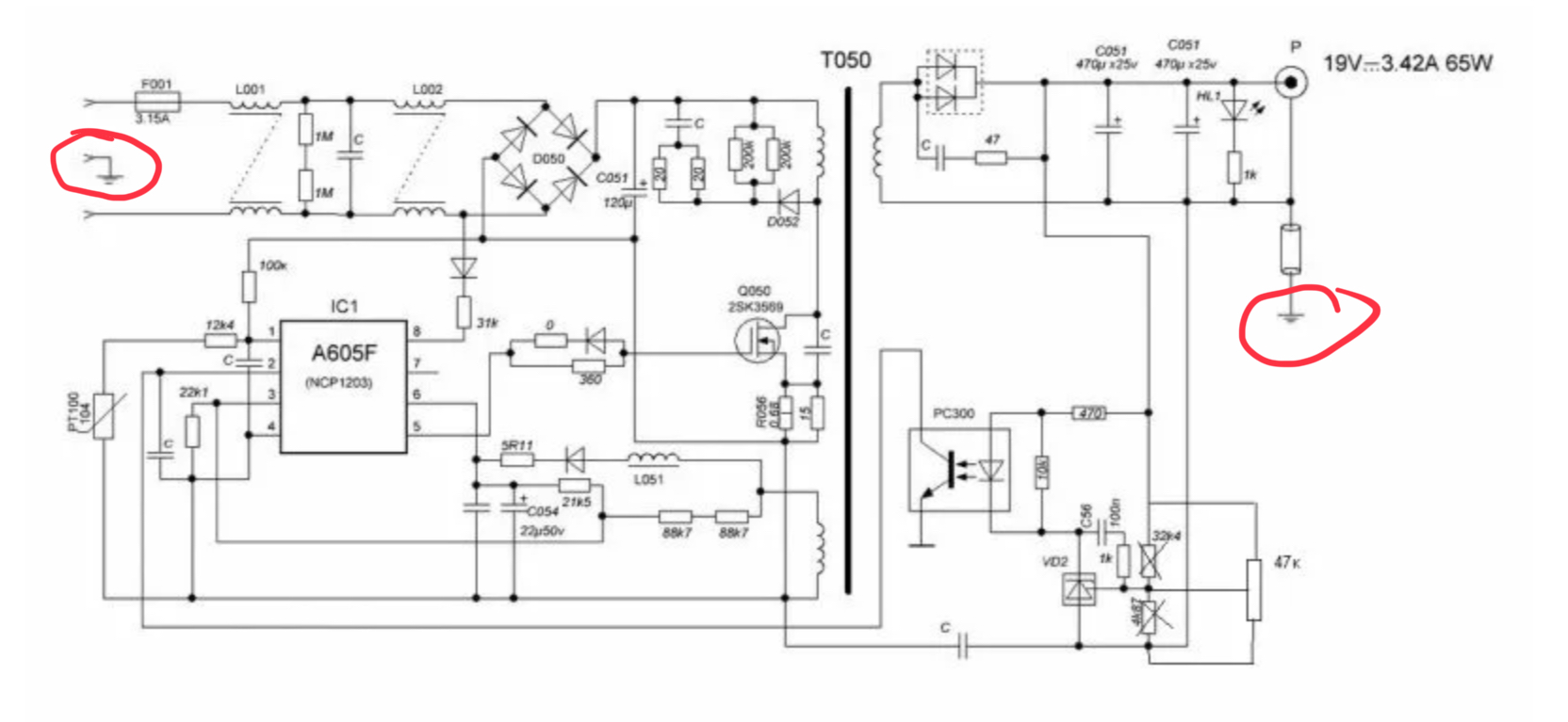
Как может быть реализовано заземление «корпуса» ноута (по большей части пластик) - при том что сетевая вилка БП не имеет земляного штекера?
Narrenfreiheit
01.06.2025 в 14:45:16
MADONNA написал 01.06.2025 в 13:17
Как может быть реализовано заземление «корпуса» ноута (по большей части пластик) - при том что сетевая вилка БП не имеет земляного штекера?
Корпуса есть разные (со вставками из металла и полностью металл)
...тоже всякие 2 пин и 3 пин

01.06.2025 в 14:57:08
калямба написал 01.06.2025 в 14:45
Корпуса есть разные (со вставками из металла и полностью металл) ...тоже всякие 2 пин и 3 пин
Вставки из металла - ты уверен что они соединены с «шасси» ?
Что касается «земли» на вилке.
Это очень интересный и долгий разговор, когда речь заходит о имульсных БП.

Вот в чем смысл такого «заземления»?
Вот пример из жизни - проводник земли оторвался от своего места и касается соседней фазы.
Корпус под напряжением, зачем?
Narrenfreiheit
01.06.2025 в 15:55:54
MADONNA, у вас схемы левых БП.
01.06.2025 в 16:32:35
Neu написал 01.06.2025 в 15:55
MADONNA, у вас схемы левых БП.
Отлично! Выложи правильную.
Narrenfreiheit
Авторизуйтесь или зарегистрируйтесь, чтобы оставить комментарий.
Присоединяйтесь к самому крупному DIY сообществу