sf14
sf14
Новичок

Регистрация: 10.03.2014

Москва

Сообщений: 48

22.03.2022 в 10:21:16

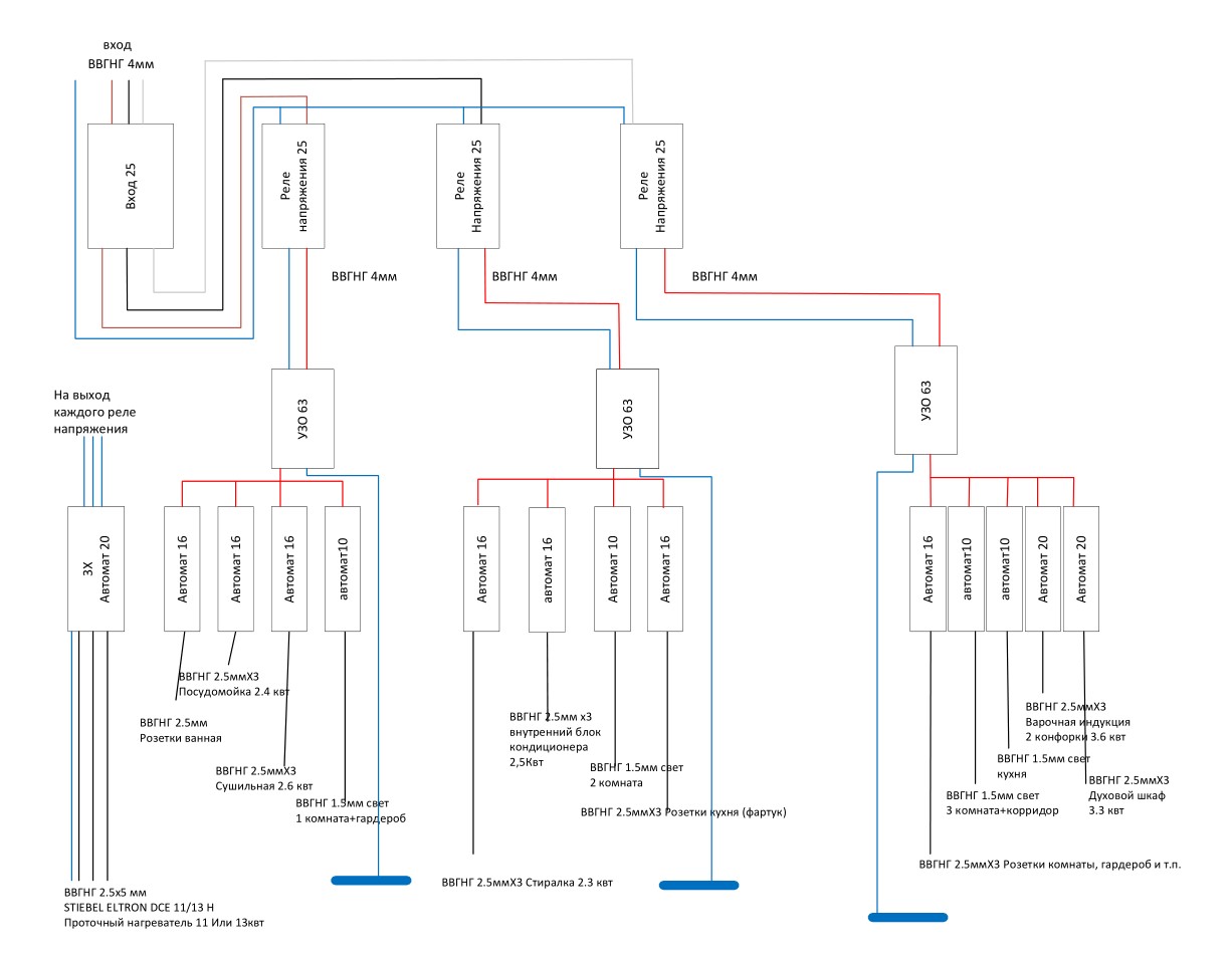
Добрый день. В новостройке заведены 3 фазы. Входной автомат 4х полюсный (три фазы и ноль) рассчитан на 25а. Просьба покритиковать схему электрощита во вложении. Спасибо.

0
Мишутк
Мишутк
Мишутк

Регистрация: 06.03.2008

Санкт-Петербург

Сообщений: 11981

22.03.2022 в 10:31:20

Наверное, вам пока рано браться за элекетрику. Схема показывает, чно вы не понимаете ради чего все делается.

  1. Вы не указали важные параметры УЗО - токи утечки.
  2. Трехфазный потребитель подключен к независимо отключаемым фазам. В случае проточника это еще может и прокатить, но понимания нет.
  3. Водогрей без диффзащиты. Дальше уже мелочи не так влияющие на безопасность, сколько больше на удобство и надежность.
0
sf14
sf14
Новичок

Регистрация: 10.03.2014

Москва

Сообщений: 48

22.03.2022 в 10:54:06

Мишутк,

  1. простите не указал отключение узо по току утечки 30 мА
  2. по поводу проточника. Если не рекомендуется подключать к независимым фазам, то можно ли его подключить до реле напряжения к трех фазному автомату? Понятно, что в таком случае не будет защиты от повышенного напряжения.
  3. Сам водогогрей на корпусе имеет 3 фазы для подключения и заземляющий провод. Нуля нет! Как подключить трехфазное УЗО 25А (30 мА) без нуля.

Спасибо

0
megrad
megrad
Резидент

Регистрация: 07.04.2014

Екатеринбург

Сообщений: 15839

22.03.2022 в 12:30:41

sf14 написал: Как подключить трехфазное УЗО 25А (30 мА) без нуля.

Зависит от схемы. Можно 3 х фазное УЗО/диф подключать без нуля.

sf14 написал: то можно ли его подключить до реле напряжения к трех фазному автомату?

На 3 х фазные потребители выполняется отдельная группа со своим 3х фазным РН. Тёплый пол, сигналку, аквасторож, электрику на балкон планируете?

0

Сделал дело - главное увернуться от благодарности.

sf14
sf14
Новичок

Регистрация: 10.03.2014

Москва

Сообщений: 48

22.03.2022 в 12:39:01

megrad, планирую аквастородж. Всего остального не будет.

  1. Целесообразно ставить реле напряжения на проточник?
0
dokar
dokar
Мадонатор

Регистрация: 22.12.2010

Москва

Сообщений: 21568

22.03.2022 в 12:45:17

sf14 написал: megrad, планирую аквастородж. Всего остального не будет.

  1. Целесообразно ставить реле напряжения на проточник?

sf14, Зачем они вообще в новостройке?

0

Да, ни фига.

Мишутк
Мишутк
Мишутк

Регистрация: 06.03.2008

Санкт-Петербург

Сообщений: 11981

22.03.2022 в 13:02:31

sf14, я указал на ошибку, о которой человек ни разу не сталкивавшийся с трехфазным подключением и не догадывается. Но которая может привести к печальным последствиям. В приведенной вами схеме в общем случае можно получить либо выжигание приборов (при отключении одного из РН, но, сокрее всего тут же отрубятся и оставшиеся два. И система уже сама никогда не восстановится по таймерам) либо водогрей будет служить мостиком для отключенной линии по аварии и поддерживать на ней нештатное напряжение.

0
megrad
megrad
Резидент

Регистрация: 07.04.2014

Екатеринбург

Сообщений: 15839

22.03.2022 в 13:15:20

sf14 написал: Целесообразно ставить реле напряжения на проточник

Читаем

megrad написал: На 3 х фазные потребители выполняется отдельная группа со своим 3х фазным РН.

Вопрос паранои - если Вы считает, что Ваши 3х фазные потребители не нуждаются в такой защите, то можно не ставить. Поставить реле контроля фаз с контактором, когда сработает РН - РКН гарантированно отключит потребитель. Цену вопроса соломки оценивать Вам.

0

Сделал дело - главное увернуться от благодарности.

ZooZoo
ZooZoo
Резидент

Регистрация: 16.07.2015

Москва

Сообщений: 6115

22.03.2022 в 22:03:43

sf14, здравствуйте а почему на схеме на проточник приходит 3 провода (фазы, это норм), а выходит 4? УЗО на 63А зачем? РКН ставьте на 40...63А

0

Не люблю людей безответственных и без Ч/Ю. Ответственным и с Ч/Ю - welcome.

serj12
serj12
Резидент

Регистрация: 10.02.2012

Волгоград

Сообщений: 9182

23.03.2022 в 00:01:10

sf14 написал: Как подключить трехфазное УЗО 25А (30 мА) без нуля.

sf14 написал: Спасибо

не за что :)

0

И это пройдёт ...

sf14
sf14
Новичок

Регистрация: 10.03.2014

Москва

Сообщений: 48

23.03.2022 в 10:23:58

ZooZoo, Почитав форум, пришел в выводу, что УЗО нужно 4х полюсное. На вход идут 3 фазы и ноль. На выходе УЗО (то что идет к нагревателю) три фазы. и отдельно заземление. УЗО для нагревателя на 25А

Остальные УЗО на 63А. Я как понимаю, выключатели, которые идут за УЗО в сумме должны быть меньше по номиналу чем УЗО. Так автоматы 16+16+16+10 = 58А, УЗО немного больше 63. И так по каждой группе.

0

Авторизуйтесь или зарегистрируйтесь, чтобы оставить комментарий.

Присоединяйтесь к самому крупному DIY сообществу